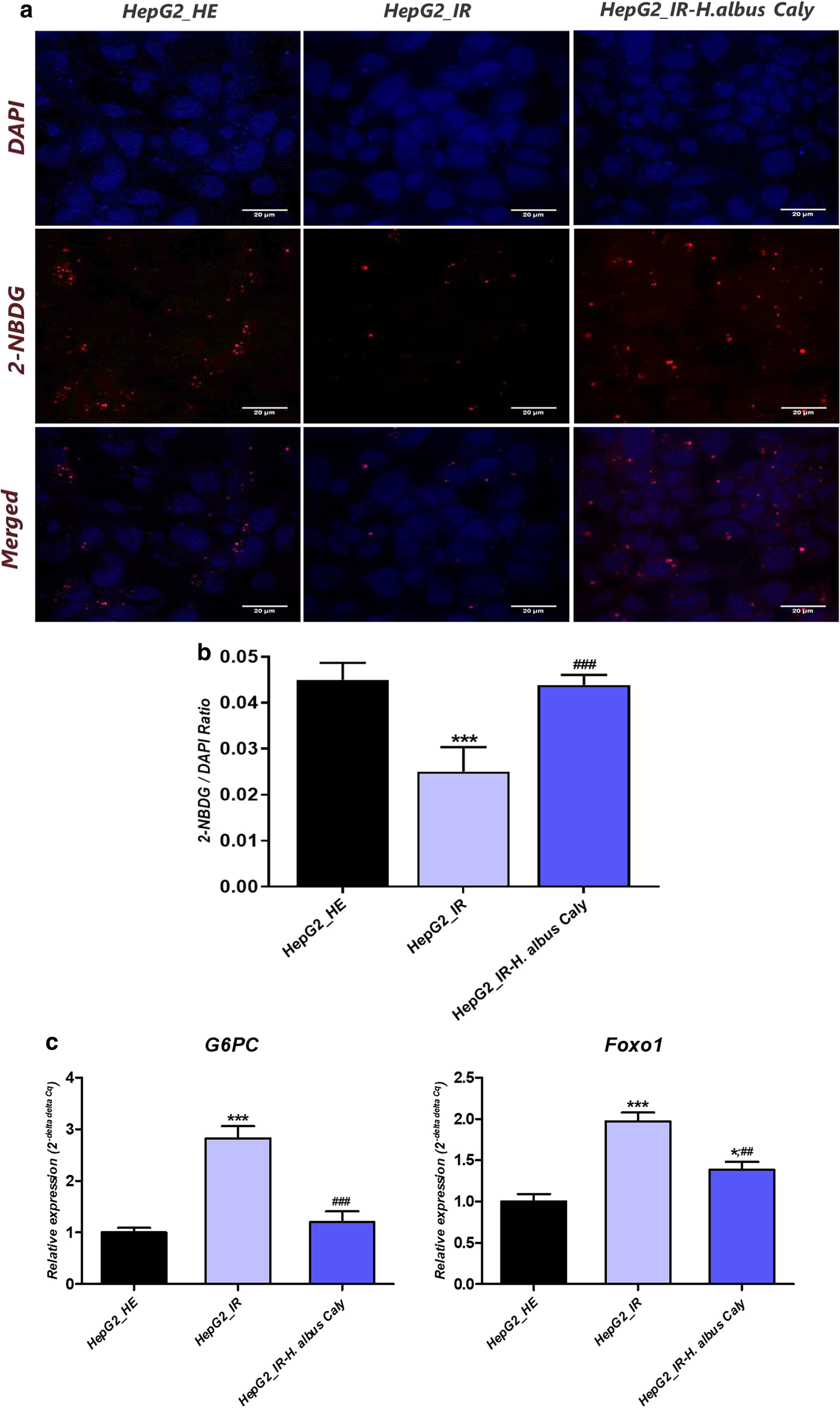
Fig. 5

Effect of calystegines on glucose uptake and gluconeogenesis regulation in IR HepG2 cells. a Representative photomicrographs of 2-NBDG uptake assay obtained by confocal epi-fluorescent microscopy; Bar size 20 μm; magnification × 60. b 2-NBDG/DAPI relative fluorescence ratio quantification. c Expression of gluconeogenic genes evaluated by qRT-PCR. Representative data from three independent experiments are shown ± SD (n = 3). An asterisk (*) indicates a comparison of IR group to untreated healthy cells. A hashtag (#) indicates a comparison of IR group pre-treated with calystegines to IR untreated healthy cells. */# p < 0.05, **/## p < 0.01, ***/### p < 0.001. HepG2_HE: HepG2 healthy untreated cells; HepG2_IR: Insulin resistant HepG2 cells exposed to high concentrations of insulin and glucose. HepG2_IR-H. albus_Caly: Insulin resistant HepG2 cells exposed to high concentrations of insulin and glucose and pre-treated with 250 μg/ml calystegines extracted from Hyoscyamus albus seeds