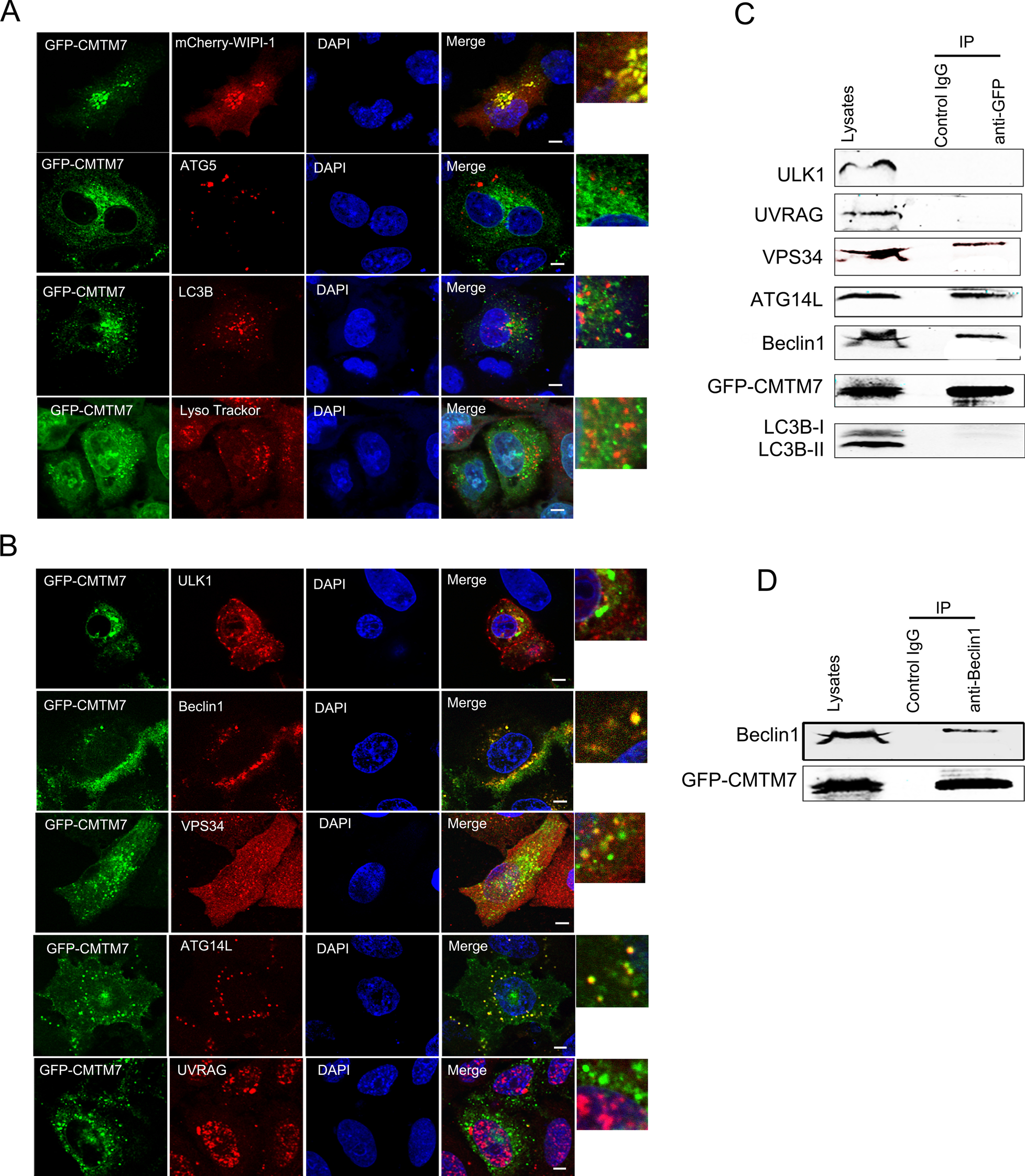
Fig. 3

CMTM7 interacts with VPS34-Beclin1-ATG14L complex. A HeLa cells were co-transfected with CMTM7-GFP and mCherry-WIPI-1 for 24 h prior to fixation in 3% paraformaldehyde (PFA) and tested their co-localization, or only transfected with CMTM7-GFP and stained with antibodies against ATG5, LC3 or with LysoTracker Red. Scale bars: 5 µm. B HeLa cells were transfected with CMTM7-GFP for 24 h prior to fixation in 3% PFA and immunostained with antibodies against ULK1, Beclin1, VPS34, ATG14L or UVRAG. All autophagy associated markers are shown in red. Nuclei are visualized by DAPI (blue). Yellow color indicates colocalization. Scale bars: 5 µm. Control and CMTM7-GFP-overexpressing HeLa cells were subjected to immunoprecipitation with anti-GFP antibody (C), or anti-Beclin1 antibody (D), separated by SDS-PAGE and subjected to Western blotting. Immunoblots of the precipitates and the input were probed with indicated antibodies