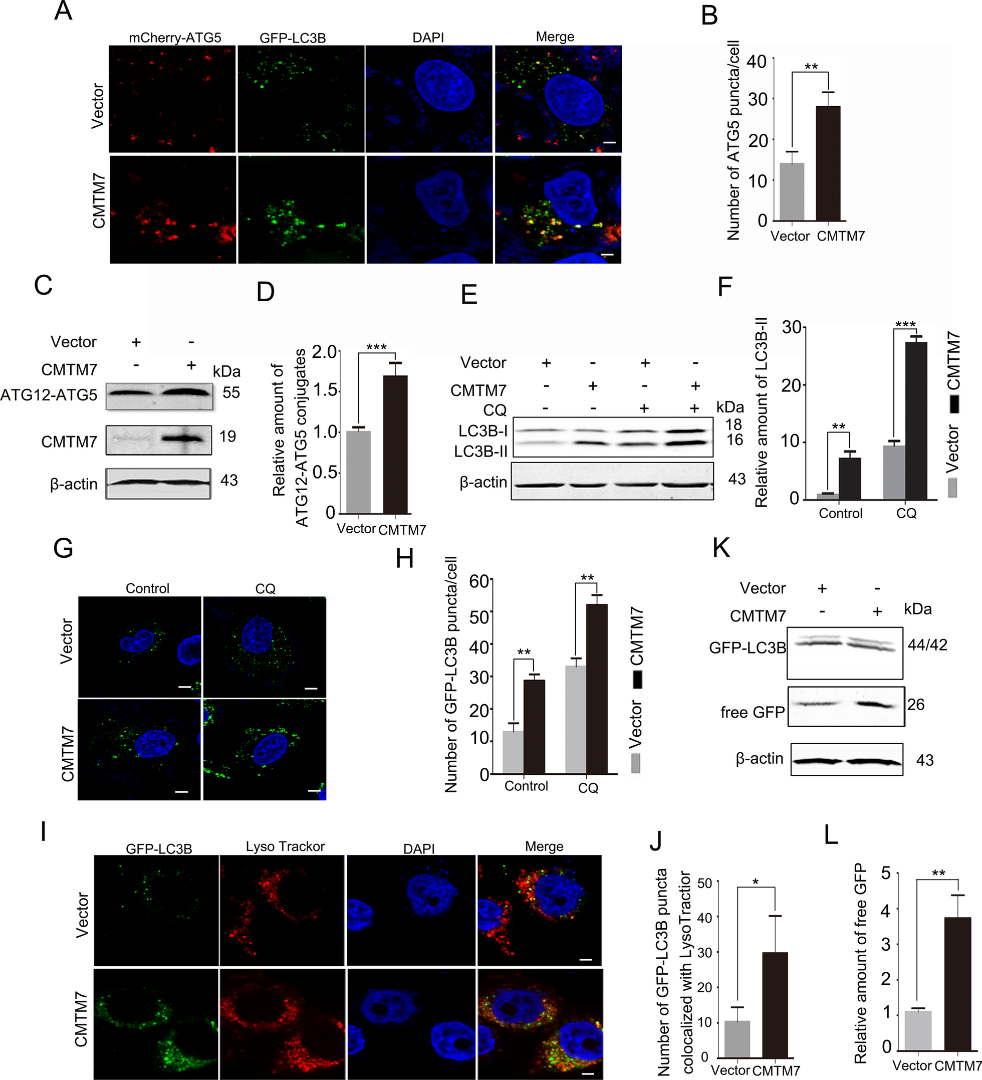
Fig. 1

Overexpression of CMTM7 increases autophagic flux. A CMTM7 overexpression enhanced ATG5-labeled membrane structures. GFP-LC3B HeLa cells were co-transfected with CMTM7 and mCherry-ATG5 plasmids, and mCherry-ATG5 distribution at 24 h post-transfection was observed by confocal microscopy. Scale bars: 5 µm. B mCherry-ATG5 puncta per cell was quantified and expressed as means ± s.d. of at least 20 cells (**P < 0.01). C Western blotting of ATG12–ATG5 conjugation detecting by antibody against ATG12 in HeLa cells transfected with vector or CMTM7 plasmid. The intensity of the bands for ATG12–ATG5 conjugation protein was analyzed by ImageJ software (National Institutes of Health, Bethesda, Maryland, U.S.) and was normalized to the density of β-actin. The average relative grey density with s.d. from three independent experiments was shown in (D) (***P < 0.001). E HeLa cells were transfected with empty vector or CMTM7 plasmid, and after transfection for 24 h, the cells were treated with CQ (25 μM) or PBS as solvent control for 4 h. The level of LC3B was detected by Western blotting. β-actin was used as an internal standard. F Normalized densitometry data using ImageJ software according to the mean values of three independent experiments was presented as means ± s.d. (**P < 0.01, ***P < 0.001). G GFP-LC3B HeLa cells were treated as described in (E). Representative confocal microscopy images of GFP-LC3B distribution were shown. Scale bars: 5 µm. H GFP-LC3B puncta per cell were quantified and expressed as means ± s.d. of at least 20 cells (**P < 0.01). I GFP-LC3B HeLa cells were treated as described in (E), and representative fluorescence microscopy images of colocalization of GFP-LC3B with LysoTracker Red were shown. Scale bars: 5 µm. J The number of GFP-LC3B puncta co-localized with LysoTracker Red per cell was quantified and expressed as means ± s.d. of at least 20 cells (*P < 0.05). K GFP-LC3B HeLa cells were transfected with empty vector or CMTM7 plasmid, and after transfection for 24 h, the levels of free GFP were analyzed by Western blotting. The intensity of the bands for free GFP protein was analyzed by ImageJ software and normalized to the grey density of β-actin. The average relative grey density with s.d. from three independent experiments was shown in (L) (**P < 0.01)