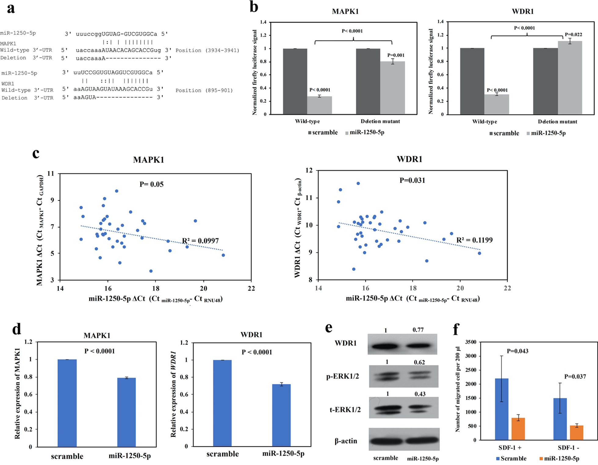
Fig. 5

Identification of MAPK1 and WDR1 as novel direct targets for miR-1250-5p. a Bioinformatics analyses showed the putative sequence-specific binding between seed region of miR-1250-5p and SRBS on the 3′UTR of MAPK1 and WDR1. The deletion mutant was generated according to the bottom line of each binding site. b By luciferase assay, in HeLa cells, the luciferase activity of plasmids containing wild-type 3′-UTR of MAPK1 or WDR1 were inhibited upon co-transfection with miR-1250-5p mimics, as compared with scramble negative control. In contrast, the luciferase activity of plasmids containing deletion mutant, as shown in (a), was significantly restored. c In NHL primary samples, using ΔCt, the expression of MAPK1 and WDR1 was plotted against miR-1250-5p, and significant inverse correlations were shown. d By qRT-PCR, the expression of each of MAPK1 and WDR1 was downregulated in SU-DHL-1 cells transfected with miR-1250-5p mimics, as compared with scramble negative control. e Western blotting showed that, upon overexpression of miR-1250-5p, WDR1, phospho-ERK1/2 and total-ERK1/2 were downregulated in SU-DHL-1 cells. β-actin was set as endogenous control. f Cell migration upon transfection of miR-1250-5p mimics and scramble negative control in SU-DHL-1 cells in the presence or absence of SDF-1 was analyzed by transwell migration assay. Columns represented mean ± 1SD from three independent experiments