Fig. 4
From: Cancer-derived exosomal miR-7641 promotes breast cancer progression and metastasis

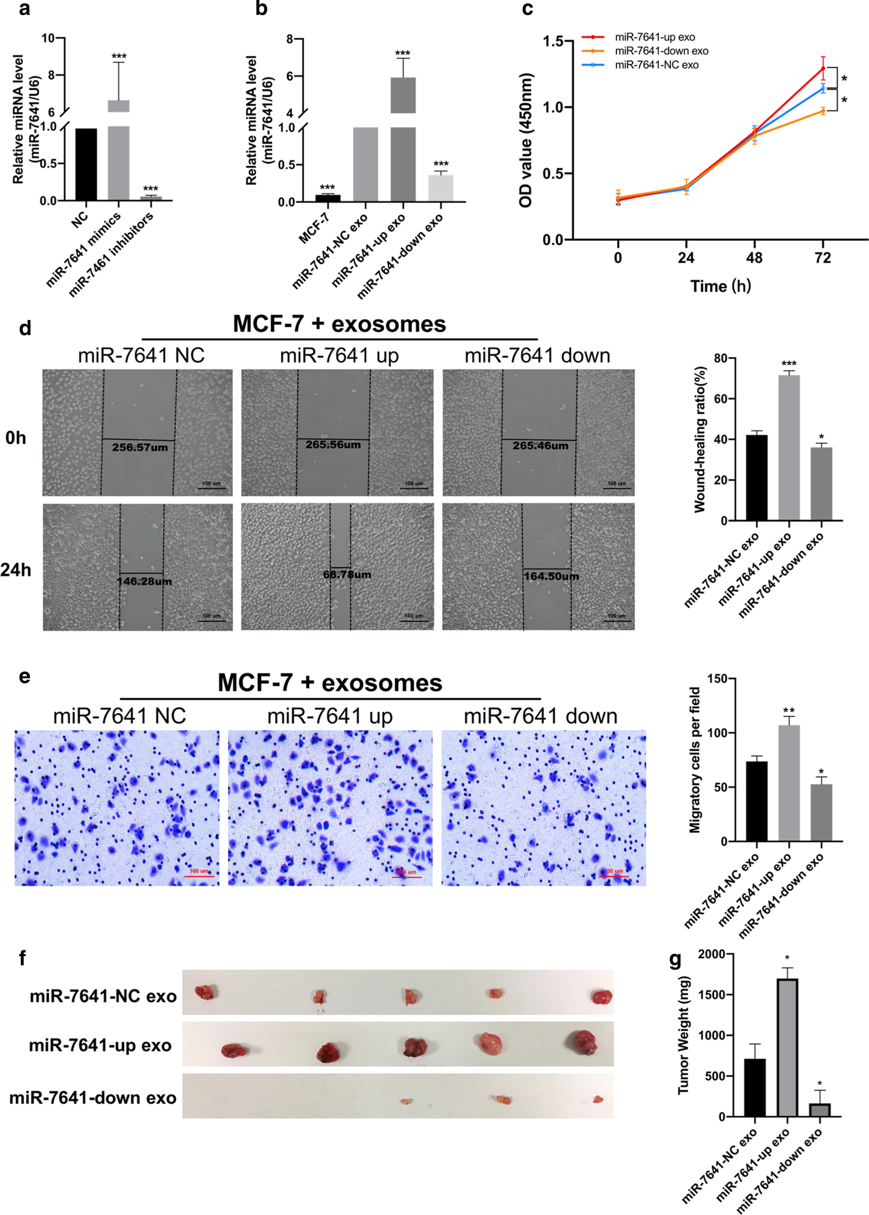
Cancer-derived exosomal miR-7641 promoted breast tumor cell growth and progression. a qRT-PCR analysis of miR-7641 in exosomes isolated from MDA-MB-231 cells transfected with miR-7641 mimics or inhibitors. b qRT-PCR analysis of endogenous miR-7641 levels in MCF-7 cells incubated with exosomes with varying miR-7641 levels. c CCK-8 based cell proliferation analysis in MCF-7 cells treated with exosomes with varying miR-7641 levels. d Wound-healing assay-based analysis of cell migration in MCF-7 cells treated with exosomes with varying miR-7641 levels. e Transwell invasion assay analysis in MCF-7 cells treated with exosomes with varying levels of miR-7641. f Tumorigenicity analysis in xenograft mice (N = 15; 5 mice in each group) injected with exosomes with varying levels of miR-7641 levels. Each experiment was repeated at least three individual times and data were presented as mean ± SD. exo: exosomes, scale bar: 100 μm, *p < 0.01, **p < 0.01, ***p < 0.001 compared with control